伟德体育(中国)官方网站
站内检索
伟德体育股票代码:
600939
董事长信箱
首页
关于我们
聚焦建工
产业领域
科技创新
党建工作
投资者关系
信息公开
集团概况
领导寄语
企业文化
组织架构
资质荣誉
集团要闻
通知公告
专题活动
招聘信息
重大资产推介
建筑安装领域
市政基础设施领域
建筑工业及物流领域
建设项目投资经营管理
建筑科技
建筑金融
核心技术
研发平台
科研动态
科研成果
建工党建
建工青年
建工工会
公司概况
定期公告
临时公告
公司治理
投资者互动
基本信息
经营信息
改革信息
人事信息
监管信息
其他信息
信息公开
ESSENTIAL_INFORMATION
基本信息
经营信息
改革信息
人事信息
监管信息
其他信息
监管信息
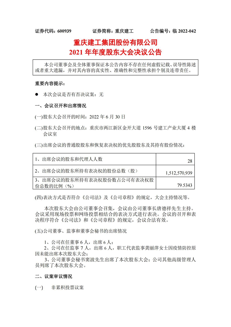
伟德体育2021年年度股东大会决议公告
发布时间:2022年07月01日 00时00分00秒 | 点击量:
上一篇:
伟德体育关于公开发行可转换公司债券2022年跟踪评级结果的公告
下一篇:
伟德体育关于获得政府补助的公告